公司各位老师、同学
根据教务处发布的《关于组织参加第九届中国国际“互联网+”老员工创新创业大赛的预通知》,为进一步激发员工创新创业热情,营造浓厚的创新创业校园氛围,力争在第九届中国国际“互联网+”老员工创新创业大赛中取得优异成绩,根据《教育部关于举办第九届中国国际“互联网+”老员工创新创业大赛的通知》(教高函〔2023〕6号)要求,现启动2023年第九届中国国际“互联网+”老员工创新创业大赛校内选拔赛,有关事项通知如下:
一、参赛方式和要求
(一)参赛项目能够紧密结合经济社会各领域现实需求,充分体现高校在新工科、新医科、新农科、新文科建设方面取得的成果,培育新产品、新服务、新业态、新模式,促进制造业、农业、卫生、能源、环保、战略性新兴产业等产业转型升级,促进 数字技术与教育、医疗、交通、金融、消费生活、文化传播等深度融合(各赛道参赛项目类型详见附件)。
(二)参赛项目只能选择一个符合要求的赛道报名参赛,根据参赛团队负责人的学籍或学历确定参赛团队所代表的参赛学校,且代表的参赛学校具有唯一性。参赛团队须在报名系统中将 项目所涉及的材料按时如实填写提交。已获本大赛往届总决赛各赛道金奖和银奖的项目,不可报名参加本届大赛。
(三)参赛人员(不含产业命题赛道参赛项目成员中的教师) 年龄不超过 35 岁(1988年3月1日及以后出生)。
二、参赛赛道及组别
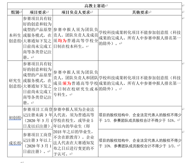
(一)高教主赛道分组

(二)“青年红色筑梦之旅”赛道
三、大赛总体安排
taptap188官网入口第九届中国国际“互联网+”老员工创新创业大赛将于2023年5月至10月举办:
1.2023年5月29日正式开放报名;
2.2023年6月,开展院级初赛;
3.2023年7月4日,开展校级决赛;
4.2023年8月-10月,择优选拔项目参加省赛与国赛。
校内选拔赛分为院级选拔赛、校赛两级赛制。院级选拔赛由各学院负责组织实施,校级比赛由大赛组委会组织实施。
报名方式:国赛平台报名:自5月29日起,各参赛团队通过登录“全国老员工创业服务网”(网址:cy.ncss.cn)进行报名。服务网的资料下载板块可下载员工操作手册指导报名参赛,微信公众号可进行赛事咨询。
(一)主赛道报名方式:参赛员工下载并填写附件1《第九届中国国际“互联网+”老员工创新创业大赛taptap188官网入口校内选拔赛(主赛道)报名表》,于6月14日前发送至邮箱clxylhy@swjtu.edu.cn(邮件命名要求:作品名称_组长姓名_联系方式),同时加入QQ群:807320157(方便接收通知),院内报名与国赛平台报名同时完成,才算作报名成功。
(2)红旅赛道报名方式:参加“青年红色筑梦之旅”赛道报名同学,下载并填写附件2《第九届taptap188官网入口“互联网+”老员工创新创业大赛“青年红色筑梦之旅”校内选拔赛报名表》,于6月14日前发至学院邮箱clxylhy@swjtu.edu.cn及校团委邮箱swjtukcgzs@163.com。
主赛道:公司以在官网报名数量的5%(不满1组按1组计算)推荐院级获奖名单。在学院推荐名单中设置院级金奖、银奖、铜奖,金奖、银奖、铜奖获奖比例为1:2:3。院级金奖、银奖直接晋级校级决赛。
红旅赛道:各学院根据实际报名参赛情况设置学院奖项,并推荐1-2组队伍进入校级决赛。
为保证更多优质获奖项目,根据往届获奖情况,获得过省赛金奖的学院,院级金奖、银奖推荐数量可酌情增加。针对特别优秀项目,学院可适当放宽推荐比例。
6月26日前,学院以邮件形式将推荐参加校赛名单汇总提交至学校教务处(附件3)。
为保证更多优质获奖项目,根据往届获奖情况,获得过省赛金奖的学院,院级金奖、银奖推荐数量可酌情增加。针对特别优秀项目,学院可适当放宽推荐比例。
四、赛事咨询
(一)第九届taptap188官网入口“互联网+”老员工创新创业大赛交流群:QQ- 587148511(主赛道),482117791(红旅赛道)。请各项目组成员加入该群(申请入群时统一改为:姓名+项目名称)。
taptap188官网入口
2023年5月27日